当前位置: 首页 >> 新闻资讯 >> 正文

湖南大学法学院同等学力申硕办

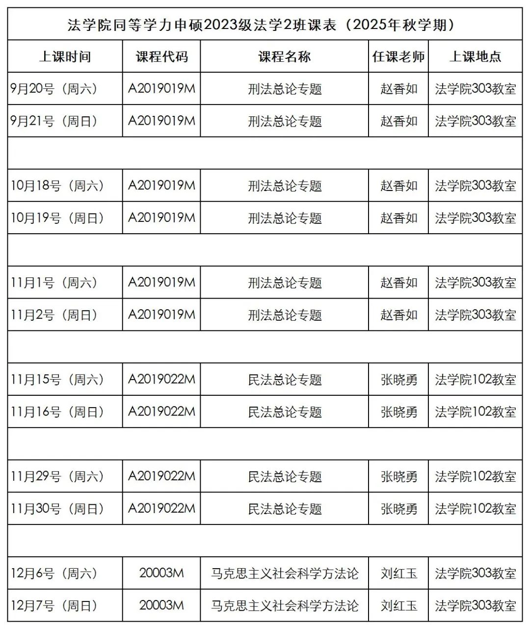
法学院同等学力申硕班2025年秋学期课程安排表(9月9日更新)

2025年09月28日  点击:[]

undefined


*补修说明*


1.课程需补修、重修的同学,可关注班级群或公众号课程安排通知;
2.查看学分成绩,自行登录本公众号-校园服务-学分成绩查询。


附件下载


湖南大学课程论文封面、答题纸、统考历年真题下载

温馨提示



1

考勤规则



1.上课时间:09:00-12:00,14:00-17:00 。

(如有变动,以授课老师的时间为准)

2.需要请假的同学至少提前1天发假条(按指定模板)到班主任邮箱,否则视为缺课。
3.根据《湖南大学研究生课程教学管理办法(试行)》(湖大研字〔2021〕25号)文件规定,缺课时间超过本门课程规定学时三分之一,或经抽查缺课超过三次(含三次),任课教师可取消学生的课程考核资格。

4. 湖南大学法学院同等学力申硕班日常学习规范


2

考核方式



1.每门课程结束后由任课老师确定考核方式(考试或考查)。
2.课程考核参照《湖南大学研究生课程教学管理办法(试行)》文件(湖大研字〔2021〕25号)处理。
3.如有违反考试纪律的行为,将按《湖南大学考试违规处理办法》(湖大教字〔2017〕26号)文件处理。

3

其它事项



1.上课时间和教室如有变动,以班主任的通知为准。
2.需要补修、重修课程的同学按课表上课。
3.湖南大学地处国家5A级旅游景区,停车位非常紧张,建议大家乘坐公共交通工具来校,低碳出行。

千年学府

END

百年法学

来源 / 湖南大学法学院同等学力申硕管理办公室
编辑 / 屈子涵
审核 / 李龙保


上一条:关于法学同等学力硕士选导师及缴纳论文答辩费的通知 下一条:2025年法学同等学力人员进入论文阶段相关要求的通知

通讯地址:湖南省长沙市岳麓区湖南大学法学院201室

李老师:156-7510-7510
电话:0731-88823235、0731-88821832